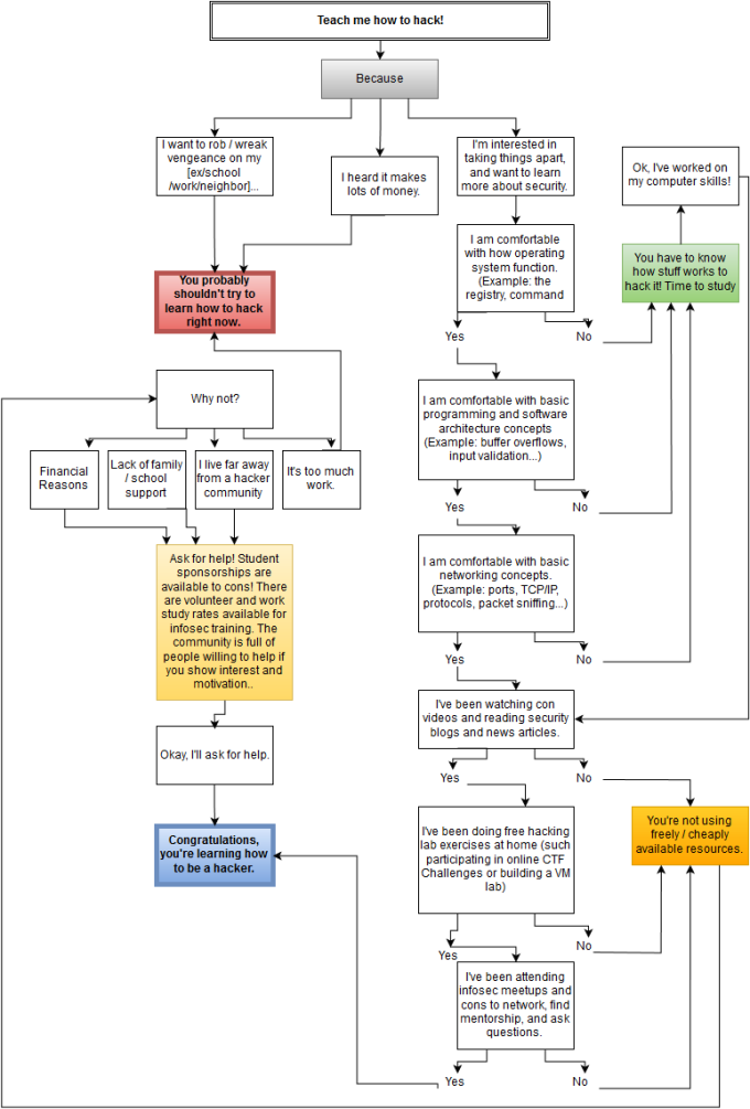
Ada learning path [sebagaimana gambar dibawah] yang menarik untuk dipelajari dari Lesley Carhart, sekaligus beberapa advice untuk belajar infosec yang disesuaikan dengan cara belajar kita untuk mendalami infosec.

Ada learning path [sebagaimana gambar dibawah] yang menarik untuk dipelajari dari Lesley Carhart, sekaligus beberapa advice untuk belajar infosec yang disesuaikan dengan cara belajar kita untuk mendalami infosec.
